动画渲染
兼容90%CG软件,渲染提速400倍

内含多种功能,可大幅减少用户在文件制作过程中因不规范操作而引起的错误出现
让用户在无感中制作出更规范的制作文件,有效降低渲染时长
简化制作流程的同时让艺术家将更多时间和精力集中到创作上,高效完成项目

注意: 鉴于病毒传播手段恶略多端,使用该功能前后,强烈建议另存备份文件以防万一。
注意:此脚本只处理Blend材质转换到VrayBlendMtl,以及其中的Standard转换为VrayMtl;此脚本只支持V-Ray渲染器时使用。
安装前,建议使用管理员权限运行3ds Max程序,并在空场景情况下操作;
(本安装教程适用于3ds Max 2012 - 3ds Max 2021,点击3ds Max 2022可查看其他版本的安装使用说明)
安装方式:
将“瑞兔百宝箱.mzp”安装包文件拖入3ds Max视窗中;
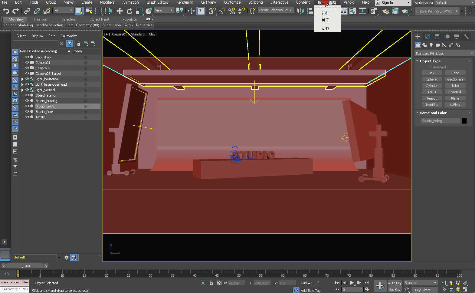
进入3ds Max菜单栏的Scripting>Run Script...,选择下载的“瑞兔百宝箱.mzp”文件来运行,提示安装完成后,即可在菜单栏找到“瑞兔百宝箱”的菜单目录;
注意:
当分辨率较低时3ds Max菜单较多会有折叠,展开即可看到;
如遇有显示乱码,可以在自定义预设置中将语言设置为中文即可;


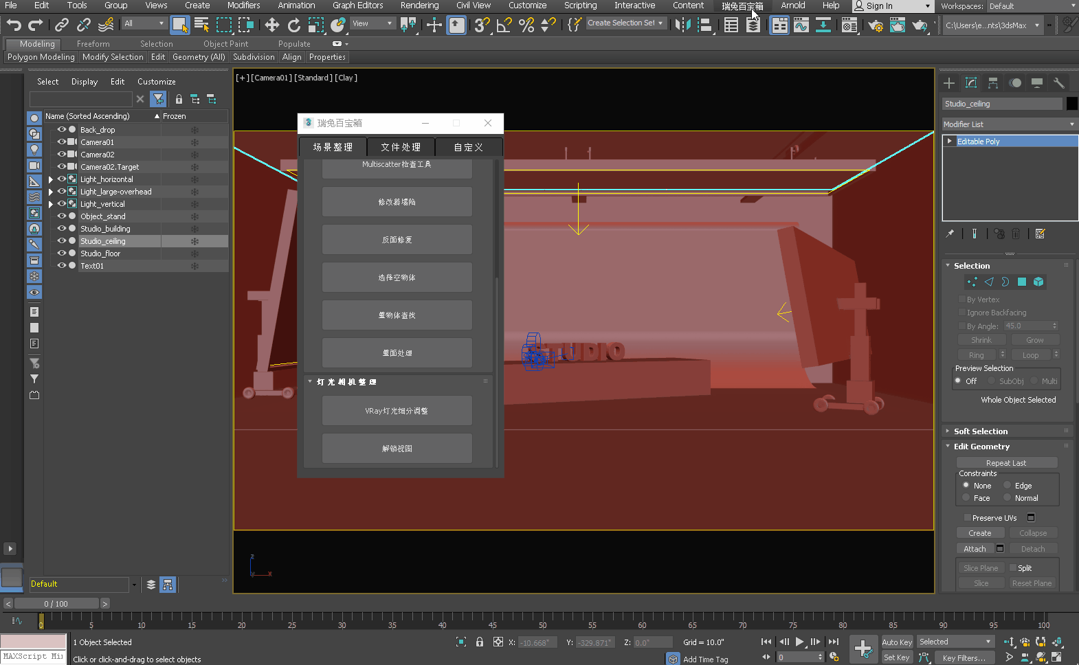
1. 打开菜单栏中的“瑞兔百宝箱”,点击相应标签可以切换不同分类,拖动右边滚动条可查看使用更多功能;
2. 点击相应按钮即可打开对应功能的脚本;
3. “自定义栏”中可以点击“+”号添加本地自定义脚本(“.ms”,“.mse”等格式);
4. 在“自定 义”栏目中,添加的脚本按钮上可以右键删除或者只管理自定义目录脚本文件;
1. 打开菜单栏中的“瑞兔百宝箱”,点击相应标签可以切换不同分类,拖动右边滚动条可查看使用 更多功能;
2. 点击相应按钮即可打开对应功能的脚本;
3. “自定义栏”中可以点击“+”号添加本地自定义脚本(“.ms”,“.mse”等格式);
4. 在“自定义”栏目中,添加的脚本按钮上可以右键删除或者只管理自定义目录脚本文件;

卸载方式很简单,点击“瑞兔百宝箱”,选择子菜单中的“卸载”功能,在弹出确认框中选择“是”即可完成卸载。
